當前位置:首頁 > 公司動態
公司動態
前方工人發來報道土工膜焊縫不牢固的原因
發布時間:2018-08-08 新聞來源:山東德旭達土工材料有限公司 瀏覽次數:
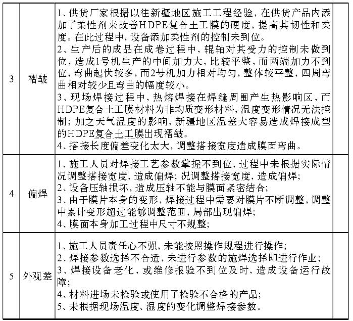
復合土工膜焊接施工常見的質量問題主要有若焊、過焊、漏焊、褶皺、焊道偏焊等表現形式。為有效解決以上問題,降低其對工程質量帶來的不良影響,提高工程施工焊接質量,我們認真分析影響焊接質量的各影響因素,以質量管理的“五要素”為切入點。
首先,應做好人員的培訓交底工作。復合土工膜焊接施工為精細施工工序需要長期積累經驗,施工人員必須既掌握復合土工膜的工程應用原理,又能根據施工條件處置各種復雜的情況。因此在工程開工前,應有技術熟練,有相關工程施工經驗的人員組織全體施工人員進行技術交底培訓工作,明確操作要點、技術要求。正式焊接前必須組織實際操作或試驗段焊接,使操作人員應能夠熟悉設備的操作,并可以根據現場實際情況初步判讀可能出現的問題并預先采取糾正措施,從而確保復合土工膜焊接質量。
再次,做好原材料的檢驗驗收工作,杜絕不合格材料進入現場。材料在進場前必須在監理在場的情況下進行見證取樣工作,驗證材料性能是否滿足設計文件的要求,同時過程中當對材料質量存在疑義時應隨時進行材料的驗證工作。
第四,密切關注環境因素的變化,及時調整焊接參數。實際上,對于一定型號的熱楔焊機和一定種類、厚度的復合土工膜,熱楔溫度、焊接速度、滾筒壓力等焊接參數的選擇還受到當地大氣溫度、濕度、風力等環境因素的影響,國內對復合土工膜焊接工藝技術的研究尚未達到系統、深入的程度,還處于針對具體工程的經驗總結階段。以新疆地域為例,新疆早晚溫差較大,可達20℃以上。所以針對特定溫度下選擇確定的焊接參數,隨著環境溫度、風力等的變化,需要現場調整,調整行進速度幅度在0.8m/s~1.8m/s,溫度幅度30℃~50℃。
第五,做好焊接前的展膜、鋪膜工作。土工膜的鋪設看是簡單,實際上一項成功的土工膜鋪設與工藝是一項施工實施者在對設計意圖理解透徹與對現場條件全面掌握的基礎上做出的創造性的工作。這其中應關注節點的設置、搭接的寬度,鋪膜后膜的狀態等內容。
第六,焊接前做好焊道的清理工作。復合土工膜的防滲結構的設計在膜面上下一般包括各一層保護層,而焊機在行走過程中有可能造成保護層沙土或粘土粘接在膜面上,大風天氣下造成膜面不干凈等等都可能造成焊接強度的降低,因此一般焊接時都應安排專人負責焊接膜面的清理,保持膜面的干凈整潔。
第七,做好焊接質量的檢驗,發現問題及時處理。復合土工膜焊接工序的檢驗作為確定焊接質量的關鍵工作應認真組織,發現問題及時標記并按時處理,避免問題的遺漏或缺失。
下一篇: 膨潤土防水毯明挖法結構防水設防要求
【最新新聞】
- [2023-03-21]如何選擇外觀及性能指標都滿足設計及規范要…
- [2023-02-09]土工材料在填埋場的實際應用中存在一些問題…
- [2022-11-21]土工材料在填埋場的實際應用中存在一些問題…
- [2022-11-14]鐵路隧道的主要防水結構及材料
- [2022-11-11]環保領域對土工合成材料的關注點是什么?



